透過短訊/電郵提示減低賬戶被盜用機會,盡享安心
透過短訊/電郵提示減低賬戶被盜用機會,盡享安心
設定短訊/電郵提示
登入網上理財輕鬆設定短訊/電郵提示




設定個人化的存款戶口提示


設定個人化的信用卡提示


全新SC Mobile App用戶
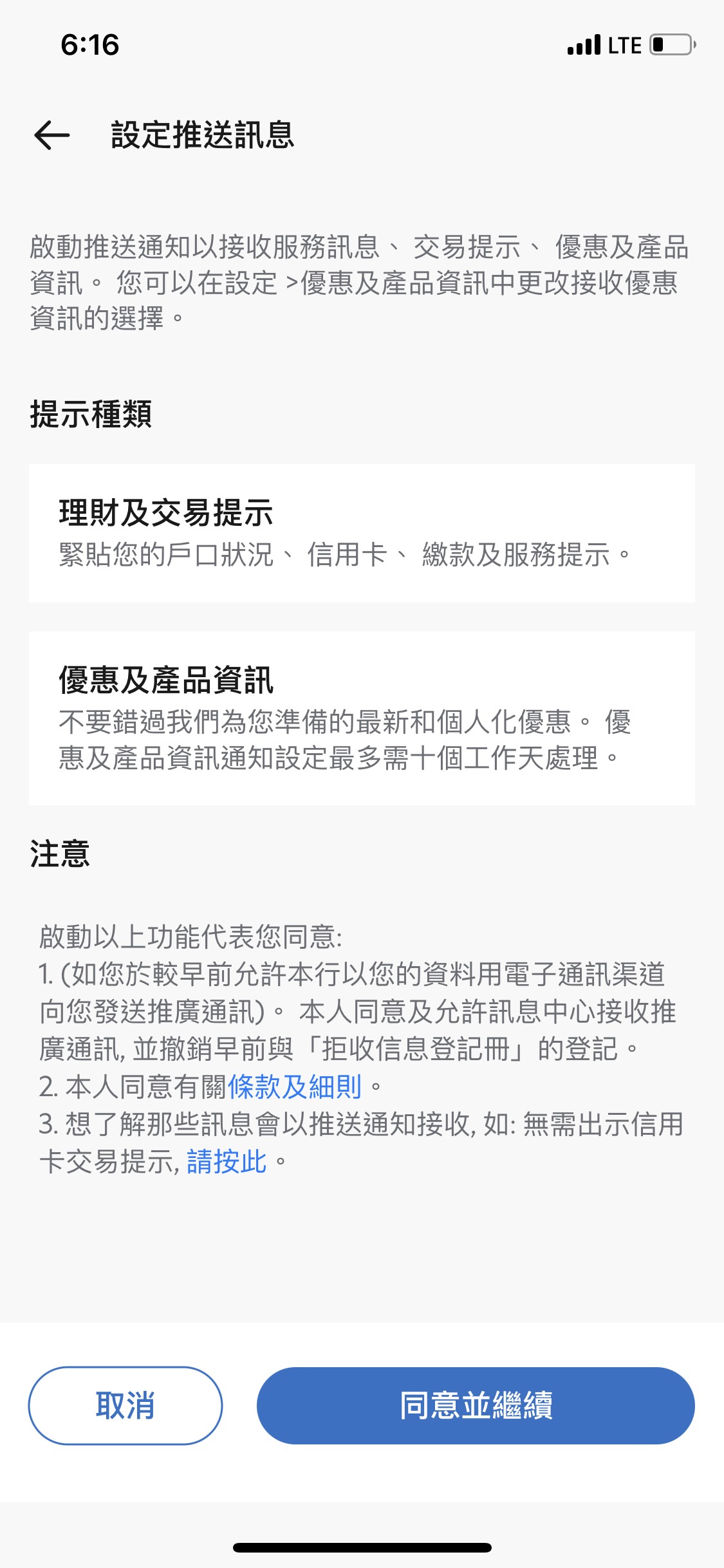
您可以啟用 推送訊息 ,並透過 SC Mobile App接收短訊/電郵提示
-
步驟1
同意條款和細則,以啟動SC Mobile Key
-
步驟2
登記SC Mobile Key並輸入一次有效密碼 (OTP)
-
步驟3
設定您的6位數字密碼
-
步驟4
按'啟動'以啟動推送訊息服務
-
步驟5
同意條款和細則,以啟動推送訊息服務
-
步驟6
啟動推送訊息
-
步驟7
完成服務設定
步驟1
同意條款和細則,以啟動SC Mobile Key
步驟2
登記SC Mobile Key並輸入一次有效密碼 (OTP)
步驟3
設定您的6位數字密碼
步驟4
按'啟動'以啟動推送訊息服務
步驟5
同意條款和細則,以啟動推送訊息服務
步驟6
啟動推送訊息
步驟7
完成服務設定
現有SC Mobile App用戶
於設定頁面輕鬆管理推送訊息服務
-
步驟1
前往’通訊喜好’
-
步驟2
設定推送訊息
-
步驟3
啟動推送訊息服務
-
步驟4
同意條款和細則
-
步驟5
輸入一次有效密碼 (OTP),以啟動推送訊息服務。完成了!
步驟1
前往’通訊喜好’
步驟2
設定推送訊息
步驟3
啟動推送訊息服務
步驟4
同意條款和細則
步驟5
輸入一次有效密碼 (OTP),以啟動推送訊息服務。完成了!
於設定頁面輕易管理優惠及產品資訊
-
步驟1
前往’通訊喜好’
-
步驟2
優惠及產品資訊
-
步驟3
選擇接收優惠及產品資訊的途徑
-
步驟4
核實更新及按'繼續'
-
步驟5
完成服務設定
步驟1
前往’通訊喜好’
步驟2
優惠及產品資訊
步驟3
選擇接收優惠及產品資訊的途徑
步驟4
核實更新及按'繼續'
步驟5
完成服務設定
輕鬆接收銀行提示
您現在可以透過 SC Mobile 應用程式的推送訊息接收短訊/電郵提示
提示服務種類
| 銀行戶口交易提示(適用於本地及海外的交易) | |
|---|---|
| 繳付賬單提示
使用指定的銀行戶口經網上理財、自動電話銀行或自動櫃員機支賬繳付賬單後,您會收到提示訊息。 | 提款提示
使用所指定的銀行戶口經自動櫃員機提取現金後,您會收到提示訊息。 |
| 轉賬提示
使用所指定的銀行戶口經網上理財、自動電話銀行或自動櫃員機轉賬後,您會收到提示訊息。 | 購物提示
使用所指定的銀行戶口於「易辦事」、「銀聯」或「萬事順」的商號購物後,您會收到提示訊息。 |
| 網上定期存款到期提示
提醒您所開立的網上定期存款的到期日期。您可於經網上為您的定期存款續期。 | |
| 銀行戶口提醒提示 |
|---|
退票提示 所指定的銀行戶口發出的支票或被存入此銀行戶口的支票被退後,您會收到提示訊息。 |
| 信用卡還款日提示 |
|---|
信用卡還款日提示 提醒您所指定的信用卡的繳款日期。您可選擇於繳款日期前其中一天收取提示訊息。 |