-
premium banking 1 第一步:透過SC Mobile App開戶,只需幾分鐘便可完成!
-
步驟1
下載並開啟SC Mobile App後選取「立即開戶」,然後輸入您的聯絡資料
-
步驟2
設立您的Online Banking登入帳號名稱及密碼,以及您的SC Mobile Key
-
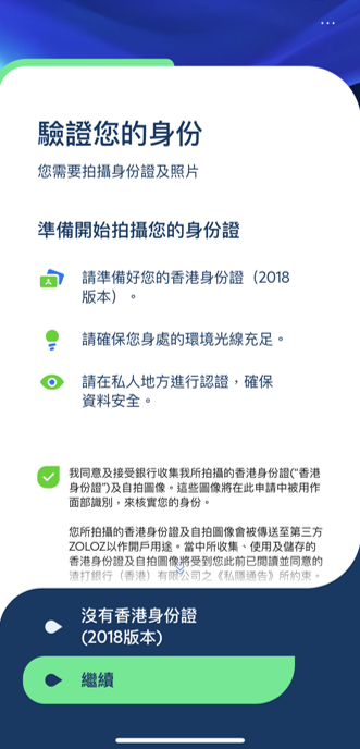
步驟3
拍攝您的香港身份證及進行自拍以驗證身分
-
步驟4
填妥您的個人資料
-
步驟5
您已成功開戶!您現可即時網上申請升級「Premium理財」溫馨提示:客戶須於開戶的同一曆月內於網上申請並成功升級為Premium理財客戶方可享有「全新客戶迎新禮遇」及「網上開戶獎賞」。受條款及細則約束。
第一步:透過SC Mobile App開戶,只需幾分鐘便可完成!
1步驟1
下載並開啟SC Mobile App後選取「立即開戶」,然後輸入您的聯絡資料
2步驟2
設立您的Online Banking登入帳號名稱及密碼,以及您的SC Mobile Key
3步驟3
拍攝您的香港身份證及進行自拍以驗證身分
4步驟4
填妥您的個人資料
5步驟5
您已成功開戶!您現可即時網上申請升級「Premium理財」溫馨提示:客戶須於開戶的同一曆月內於網上申請並成功升級為Premium理財客戶方可享有「全新客戶迎新禮遇」及「網上開戶獎賞」。受條款及細則約束。
-
-
premium banking 2 第二步:成功開戶後,於SC Mobile App輕鬆升級至Premium理財
-
步驟1
於SC Mobile App點選「探索」
-
步驟2
點選「理財計畫」
-
步驟3
點選「立即升級」
-
步驟4
完成申請表格及選擇「Premium理財」
第二步:成功開戶後,於SC Mobile App輕鬆升級至Premium理財
1步驟1
於SC Mobile App點選「探索」
2步驟2
點選「理財計畫」
3步驟3
點選「立即升級」
4步驟4
完成申請表格及選擇「Premium理財」
-